Государственная регистрация продукции на соответствие Единым санитарно-эпидемиологическим и гигиеническим требованиям к товарам, подлежащим
санитарно-эпидемиологическому надзору (контролю) ЕАЭС
Заявителем государственной регистрации может быть юридическое лицо или физическое лицо, зарегистрированное на территории государства-члена в соответствии с его законодательством в качестве индивидуального предпринимателя, являющееся изготовителем или продавцом (импортером), либо уполномоченное изготовителем лицо.
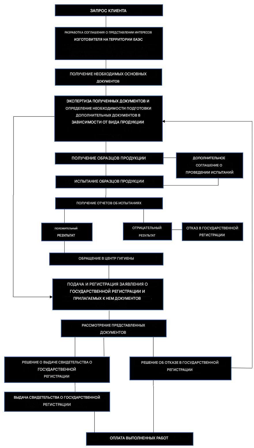
БЛОК-СХЕМА ПРОВЕДЕНИЯ ПРОЦЕДУРЫ ГИГИЕНИЧЕСКОЙ РЕГИСТРАЦИИ ПРОДУКЦИИ
Перечень товаров, подлежащих государственной регистрации
Дезинфицирующие, дезинсекционные и дератизационные средства (для применения в быту, в лечебно-профилактических учреждениях и на других объектах (за исключением применяемых в ветеринарии, сельском хозяйстве и репеллентных средств, относящихся к дерматологическим средствам индивидуальной защиты от воздействия биологических факторов (насекомых), используемых в промышленном производстве)).
(ред. Решений Совета ЕЭК от 22.02.2019 N 8, от 29.10.2021 N 109)
Продукция (товары) бытовой химии.
(ред. Решения Совета ЕЭК от 02.12.2015 N 82)
Потенциально опасные химические и биологические вещества и препараты на их основе, представляющие потенциальную опасность для человека (за исключением лекарственных средств), индивидуальные вещества (соединения) природного или искусственного происхождения, способные при производстве, использовании, транспортировке, переработке, а также в бытовых условиях оказывать вредное воздействие на здоровье человека и окружающую среду.
Материалы, оборудование, устройства и другие технические средства водоподготовки, предназначенные для использования в системах хозяйственно-питьевого водоснабжения.
Предметы личной гигиены для взрослых.
(п. 10 в ред. Решения Совета ЕЭК от 18.09.2014 N 78)
Изделия, предназначенные для контакта с пищевыми продуктами (кроме посуды, столовых приборов, технологического оборудования и упаковки (укупорочных средств)).
(ред. Решения Совета ЕЭК от 18.09.2014 N 78)
Ввоз и оборот продукции (товаров) осуществляются при наличии документа, подтверждающего ее безопасность в соответствии с пунктами 17 и 30 Порядка осуществления государственного санитарно-эпидемиологического надзора (контроля) на таможенной границе Евразийского экономического союза и на таможенной территории Евразийского экономического союза.
Не подлежат государственной регистрации сырье, активные вещества, предназначенные изготовителем (производителем) исключительно для производства парфюмерно-косметической продукции, товаров бытовой химии, средств защиты растений и средств дезинфекции, дезинсекции и дератизации, а также продукции фармацевтической промышленности.
Государственной регистрации подлежит продукция (товары), включенная в следующие исчерпывающие пункты Таможенного кодекса ЕАЭС, впервые производимая на таможенной территории Евразийского экономического союза, а также впервые ввозимая на таможенную территорию Евразийского экономического союза.
ТЕХНИЧЕСКИЕ РЕГЛАМЕНТЫ ЕАЭС, СОДЕРЖАЩИЕ ТРЕБОВАНИЯ К ГОСУДАРСТВЕННОЙ ГИГИЕНИЧЕСКОЙ РЕГИСТРАЦИИ И ДЕКЛАРИРОВАНИЮ ПРОДУКЦИИ
О безопасности продукции, предназначенной для детей и подростков ТР ТС 007/2011
Единый перечень продукции (товаров), подлежащей государственному санитарно-эпидемиологическому надзору (контролю) на таможенной границе и таможенной территории Евразийского экономического союза вода ТР ЕАЭС 044/2017
ЕДИНЫЙ ПЕРЕЧЕНЬ ПРОДУКЦИИ, ПОДЛЕЖАЩЕЙ ОБЯЗАТЕЛЬНОЙ ОЦЕНКЕ (ПОДТВЕРЖДЕНИЮ) СООТВЕТСТВИЯ В ТАМОЖЕННОМ СОЮЗЕ С ВЫДАЧЕЙ ЕДИНЫХ ДОКУМЕНТОВ
О безопасности фасованной питьевой воды, в том числе природной минеральной
О безопасности рыбы и рыбной продукции ТР ЕАЭС 040/2016
О безопасности мяса и мясной продукции ТР ТС 034/2013
Спирты ТР ТС 029/2012
О безопасности молока и молочной продукции ТР ТС 033/2013
в том числе диетическое лечебное и диетическое профилактическое питание ТР ТС 027/2012
Требования безопасности пищевых добавок, ароматизаторов и технологических
О безопасности отдельных видов специализированной пищевой продукции,
Технический регламент на масложировую продукцию ТР ТС 024/2011
Технический регламент на соковую продукцию из фруктов и овощей ТР ТС 023/2011
(в части оборудования, контактирующего с пищевыми продуктами) ТР ТС 010/2011
О безопасности пищевой продукции ТР ТС 021/2011
О безопасности машин и оборудования
О безопасности парфюмерно-косметической продукции ТР ТС 009/2011
ДОКУМЕНТЫ ДЛЯ СКАЧИВАНИЯ :
Cost of testing - based on maximum characteristics:
(802.11 bgn + 2G+3G+LTE) - 1100 euros (excluding the cost of delivery and customs clearance of the sample).
Conformity assessment including the services of a national representative - 700 euros.
Total: 1800 euros (excluding the cost of delivery and customs clearance of the sample).
Sample requirements.
Sample conducted - 1 pc., plus SW for connecting the sample to a laptop and controlling the communication modules from the laptop, for WWAN (2G, 3G, 4G) - there must be a slot for installing a test SIM card. Manual for connecting the sample to the power supply and the test laptop.
1. Documents for sending the sample:
- application for testing (if there is no data on the sample);
- additional agreement for testing a specific sample;
- manual or datasheet for the sample in English and Russian;
- completed sample submission form (we will prepare an invoice and air waybill for you based on the form).
2. Documents to confirm compliance:
- agreement between the manufacturer and PROMERY Ltd. on representing the manufacturer's interests (if necessary);
- draft product marking with the TPBy sign;
- manufacturer's declaration on software versions for each built-in communication module;
- manufacturer's declaration on manufacturing plants;
- current ISO 9001 or its equivalent (or a production inspection report in the form CIG 023, valid for 1 year), for each plant specified in the declaration on manufacturing plants;
- HS code of the product;
- manual in Russian (or in English with a letter of guarantee that when delivering equipment to the Republic of Belarus and the EAEU, the manual will be in Russian).